热门轮足机器人大比拼:谁才是绝对领先的标杆级产品?
近期,云深处科技的山猫M20轮足机器人斩获2026年德国iF设计奖,这一消息在业内引发广泛关注。此前,该产品已斩获CES创新奖、中国设计智造银奖等多项大奖,凭借综合实力跻身全球轮足机器人标杆行列。那么,这款号称专为复杂地形及危险环境打造的全地形轮足机器人,凭何获得国际市场认可?其核心实力与同级产品相比,究竟处于何种水平?
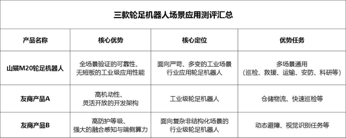
本文特选取两款与山猫M20定位一致的行业级轮足机器人产品,从本体实力(极端环境作业能力、运动能力、感知系统、任务耐力)、二次开发潜力、落地应用广度及运行稳定性四大核心维度,展开全面、深度的横向测评,全程基于产品官方参数及公开落地案例,力求呈现最真实的产品实力对比。
注:参数来自产品官网及官方介绍
1.本体强度:决定行业应用的硬核指标评估一款轮足机器人能否适配严苛的工业环境时,本体实力是首要考量的基础指标。这里的本体实力,不仅包含极端环境下的防护能力与温域适应能力,更涵盖运动性能、智能感知精度及任务续航耐力——这些维度直接决定了产品在工业场景中的运行稳定性与实用价值。① 极端环境作业能力对比
极端环境作业中,防护等级与运行温域是核心考量因素,更高的防护等级与更宽的温域范围,能有效保障机器人在复杂工况下的长时间稳定运行,降低运维成本。
从参数看,三款产品均支持-20℃至55℃的宽温域运行。在防护等级上,山猫M20轮足机器人(IP66)和产品B(IP67)等级更优。
产品B的IP67等级防水性能卓越,适合潮湿环境;产品A的IP56等级能满足常规需求。山猫M20轮足机器人的IP66防护在防尘与防喷溅上更为均衡,且其可靠性已通过极端环境实证——在可可西里高原完成高寒科研任务、进入呼伦贝尔-30℃的雪地完成极寒测试,并在沙特50℃以上高温沙滩实现自主巡检,展现了跨极限环境的耐受能力。
云深处科技山猫M20轮足机器人携带应急氧气瓶在可可西里高原地区攀爬荒原沙丘
产品A具备较优的极端环境参数,但其目前缺乏在极端场景中的落地案例及实测验证;产品B则进入过-20℃~-30℃的北方大型光伏电站进行巡检。
② 运动能力对比
真实工业场景地形复杂多变,机器人能否灵活适配不同地形,是其顺利执行任务的关键前提。其中,爬坡能力、越障性能与移动速度,直接决定了机器人的作业效率与场景覆盖范围。
三款产品运动参数均优秀且不相上下。产品A拥有出色的楼梯通过性与较高的常规速度,适合室内外多层结构快速作业。产品B速度领先,下坡稳健,但据了解,其运动控制能力尚有欠缺,大部分产品仍局限于部分室内结构化场景中。
山猫M20轮足机器人则展现了无短板的均衡性能,其产品的全地形适应性已在沙特松软沙地、西溪湿地拱桥楼梯等实地任务中得到稳定验证。
云深处科技山猫M20轮足机器人地形适应力优秀
③ 智能作业能力对比智能感知系统作为轮足机器人的“大脑”,直接决定了其在复杂环境中的自主决策能力与任务精准执行能力,而感知硬件配置与算力水平,正是衡量这一能力的核心指标。
山猫M20轮足机器人采用双96线激光雷达与双广角相机,点云密度高,抗粉尘雨雾干扰能力强,为夜间厂区、火灾现场提供可靠感知,已成功应用于森林消防等实战场景。
云深处科技山猫M20轮足机器人进行智能化救援
产品B搭载双3D激光雷达与多鱼眼相机,总算力达275TOPS,视觉识别能力强,但在极端光学干扰下性能可能衰减。产品A的感知系统可满足常规巡检,但在极端环境下的冗余度与算力上限相对有限。
④ 持续作业能力对比
工业场景中,机器人的单次任务续航能力、充电便捷性,直接决定了其无人化值守可行性与长期运维成本,也是衡量产品实用价值的核心变量——能否实现长时间连续作业,是工业级机器人区别于商业服务机器人的关键特征之一。
如图可见,产品A续航最长,适合大范围作业。产品B续航满足常规巡检需求。山猫M20轮足机器人则通过“标准续航(2.5-3h)+可选配自主充电”组合,在变电站等固定场景实现了无人化连续作业,如在沙特沙滩连续工作100小时的案例,印证了其卓越的耐用性。
2.科研/二次开发能力对比:定义技术拓展边界
机器人的长期价值,不仅取决于当前的性能参数,更在于其能否通过二次开发,持续适配不断演进的行业业务需求。因此,科研与二次开发能力,成为衡量产品能否满足科研定制、深度系统集成需求的核心标尺,也是企业选择产品时的重要考量因素。
通过对三款产品开放性信息的收集,山猫M20轮足机器人和产品A在此方面各有特色。山猫M20轮足机器人提供从ROS 2接口、仿真环境到模块化硬件,侧重行业应用集成。产品A在硬件接口和底层控制上开放灵活,在科研原型开发上表现出较好的优势。产品B的高算力与扩展接口为二次开发提供了空间,但其完整开发生态仍在建设中。
山猫M20轮足机器人通过ROS 2接口实现Sim-to-sim和Sim-to-real全流程示意
3.落地广度对比:真正走进现实衡量一款工业级轮足机器人是否成熟,不在于实验室中的完美演示,而在于其能否在多个真实工业场景中形成可复用、可复制的作业能力。广泛且稳定的场景赋能,正是产品成熟度的直接体现,也是产业客户选型的核心参考依据。
在落地广度上,云深处科技山猫M20作为国内轮足机器人行业的开创者,已覆盖电力巡检、安防巡逻、应急救援、体育转播及极端科研等多重高价值场景,展示出全面的行业赋能价值。
山猫M20轮足机器人在某市的隧道进行电力巡检
山猫M20轮足机器人在广州某园区进行智能化巡逻
山猫M20轮足机器人在消防救援中充当四足水炮灭火机器人
产品A主打消费级与生活化落地,在家用陪伴、家庭交互、轻娱乐体验等场景已形成成熟适配方案,用户端应用积累更为扎实。但在工业巡检、矿山勘探、应急救援等重度工业场景仅为少量探索试点,尚未形成规模化落地与完整行业方案。
产品B虽定位为行业级产品,但其品牌早期主要聚焦于园区物流与商业服务领域,工业场景布局处于前期扩展阶段,相关实际应用案例积累相对较少,场景适配的深度与广度仍有提升空间。
4.应用稳定性对比:持续创造价值的基石对于行业级应用而言,机器人顺利完成单次任务只是基础门槛,长期稳定运行、降低故障概率,才是客户能否持续信赖、扩大部署规模的关键——工业场景的高要求,决定了产品稳定性的核心价值。
山猫M20轮足机器人的可靠性已在大量实战场景中得到验证。其在苏超草坪、沙特松软沙地等复杂地面仍能保持姿态稳定;其先进的平衡算法可抵御外部冲击;多传感器系统也确保了其在多变环境下的精准定位与可靠避障;即使在负载作业状态下,依然能维持平稳的性能表现。
产品A通过高扭矩关节与热插拔系统,在矿山等场景展现了高负载下的运行可靠性。产品B凭借高算力与融合感知,力求在动态环境中实现稳定导航,其短期运行稳定性表现良好,但长期运行稳定性仍需更多不同场景的实战验证。
综合本次横评来看,三款轮足机器人各有优势、适配赛道清晰。其核心差距不在于基础形态,而在核心技术落地能力、真实场景应用的深度。产品A在机动性与开发灵活性上优势突出,更适合对移动效率、定制化开发需求较高的特定场景,尤其在重载、大范围巡检场景中具备一定竞争力;产品B在防护参数与感知系统硬件配置上表现亮眼,具备较强的感知潜力,但受限于品牌场景布局阶段,目前在非结构化工业场景的落地深度不足,更适合初期布局、对场景复杂度要求不高的客户。
云深处科技山猫M20轮足机器人则在极端环境耐受性、全地形适应性上展现出更扎实的实战能力,同时在场景落地广度与长期运行稳定性层面表现更为突出——其通过高寒、高温、沙地、湿地等极限工况的实证积累,形成了成熟的场景适配方案,更适合对场景复杂度、运行可靠性要求较高的工业级客户,尤其在极端环境巡检、应急救援、安防巡检等场景中,更能发挥其全地形、高稳定的核心优势。综上,山猫M20在轮足机器人赛道上构筑了领先优势,是当之无愧的标杆级产品。
对于产业客户而言,选型的核心不在于追求参数极致,而在于匹配自身场景需求——结合作业环境、任务需求、二次开发需求及长期运维成本,选择最适配的产品,才能实现价值最大化。
(来源:极目新闻)
推荐阅读
-
热门轮足机器人大比拼:谁才是绝对领先的标杆级产品?
-
机器人马拉松再来:备战一年,超越人类?
-
智元下线第1万台,人形机器人“量产竞赛”要来了吗?
-
一年登顶全球,MOVA 割草机器人为什么突然爆了?
-
2026具身智能爆发元年:五家企业如何定义家用机器人的真实价值?
-
车企为何扎堆进军人形机器人?
-
如何让机器人从“读万卷书”到“行万里路”?
如果说云端大模型通过学习海量文本与图像数据,学会了“读万卷书”,那么具身智能的目标,就是让AI拥有身体,学会在复杂的物理世界中“行...
-
机器人从“春晚”到“我家”需要几步?
2026年初春,消费级机器人赛道迎来前所未有的热闹。从欧美庭院到中国社区,从养老陪护到安防巡检,形态各异、功能各异的机器人正批量进...
-
机器人租赁是门好生意吗
□胡立彪2026年的春节,年味里多了一抹亮眼的科技色彩。在浙江宁波海洋世界,四足机器人与人形机器人伴着欢快节奏灵活舞动;在G60...
-
春节人形机器人刷屏,节后板块为何反应平平?
2026年央视春晚上,多家机器人公司的产品登台演出,春晚成了人形机器人的“超级秀场”。不过,在春节后的两个交易日,机器人板块却表现...















